欧洲杯传奇百人榜:历届最耀眼的足球巨星回顾
欧洲杯百大球星 回顾历届欧洲杯最伟大的球员 引言:欧洲杯舞台上的不朽传奇 每逢欧洲杯,全球球迷的目光都会聚焦在这片足球的圣地上。从1960年首届赛事至今,欧洲杯不仅见证了无数经典对决,更孕育了一批又一
世界杯外围平台充值提现流程安全保障全面解析
每逢世界杯临近,各类世界杯外围平台都会迎来交易高峰,充值与提现的金额急剧增加。对普通参与者而言,玩法规则往往并不难理解,真正左右体验的是资金是否安全、到账是否及时、隐私是否泄露。围绕充值提现流程的安全保障机制展开系统梳理,不仅能帮助用户理性选择平台,也能为后续的维权与风险规避提供清晰思路。

在参与世界杯外围时,用户最关心的往往有三点 资金是否能顺利充入账户 资金能否快速安全提现 个人信息是否会被滥用。要回答这些问题,不能只看平台的宣传口号,而要真正弄清楚其在技术、风控与合规层面的具体做法。尤其是在大量非正规网站鱼龙混杂的前提下,一套透明、可验证的安全流程,几乎成为平台信誉的硬性门槛。
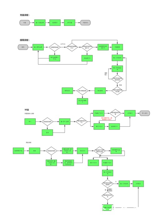
从充值环节看,一家相对可靠的世界杯外围平台,通常会在支付通道与数据加密方面下足功夫。首先是传输安全,正规平台会全站启用SSL加密协议,让用户在输入银行卡号或第三方支付账号时,数据在传输过程中经过加密处理,防止被中间人窃取。技术上表现为浏览器地址栏显示安全连接标识,同时平台隐私政策中会明确说明加密方式与数据保护方案。其次是多元化支付渠道,一般会接入若干知名支付机构、虚拟账户或数字钱包,并在充值页面提示到账时间与手续费,以免用户在资金未及时到账时产生不必要的恐慌。
值得注意的是,安全保障不仅是技术问题,更是流程问题。在正常的充值流程中,用户往往需要先完成账户实名或基础验证,部分平台还会设置手机短信验证、邮箱验证或动态验证码,以确保每一次充值操作都由本人发起。对于额度较高的充值,一些平台会采用风控模型进行智能审核,一旦检测到设备异常、IP异常或短时间内多笔大额交易的行为,就会触发二次确认甚至临时冻结,这类措施看似麻烦,却是防止盗卡、盗号充值的关键环节。
提现过程更是检验世界杯外围平台安全性的核心指标。相比充值,提现涉及平台向用户“放款”,因此往往伴随更严格的身份核验和资金审核机制。通常流程包括 提交提现申请 选择提现方式 核对收款账户 身份验证 风控审核 出款处理 等几个步骤。一个相对安全靠谱的平台,至少会做到以下几点 首先账户信息一致性校验,要求提现姓名与绑定银行卡姓名一致,避免资金被转至他人名下;其次设置合理的提现频次及限额,防止账户被黑后被一次性洗空;再者后台自动风控对异常频繁的小额拆分提现或在短时间内频繁修改收款账户的行为给予预警。
以一个常见案例为例 某用户在非知名世界杯外围平台上充值数千元,当天盈利后准备提现,却被要求额外提供身份证正反面、银行卡照片以及手持证件自拍。表面看似合规风控,实际平台并未在注册阶段提前公示相关规则,也未说明资料用途及保存方式,最终不仅提现被一拖再拖,个人敏感信息还存在泄露风险。这个案例说明,合规的风控与滥用“审核”拖延出款之间,最大的差别在于透明度与事先告知。正规平台应在用户注册与首充前,就以清晰条款标明可能涉及的身份核验内容与条件,而不是在用户盈利后临时加码。
从技术视角看,世界杯外围平台在资金安全方面经常提到几个关键词 数据加密 资金隔离 权限控制 行为风控。其中,数据加密主要解决用户账号、支付信息在存储与传输中不被非法读取;资金隔离是指平台运营资金与用户资金分账管理,原则上平台倒闭或经营风险不应直接牵连用户余额;权限控制则通过多级后台权限管理,避免内部人员随意改动账目或调用用户资金;行为风控则利用机器学习模型对异常充值提现动作进行识别,及时拦截涉嫌盗刷、洗钱或黑客攻击行为。对于普通用户而言,虽然无法接触平台的内部系统,却可以通过平台是否公开上述机制、是否接受第三方审计或安全认证来进行间接判断。
除了平台本身的机制,用户的操作习惯同样决定了实际的安全水平。许多资金损失并非技术漏洞导致,而是用户忽视基本安全常识造成。例如 在不明来源链接中登录所谓“世界杯外围平台分站” 在公共WiFi环境下输入银行卡密码 将验证码截图转发给陌生客服 或者将账号密码借给他人代操作。一旦发生纠纷,平台往往会以“非本人操作”“账号保管不善”为由拒绝负责。用户在操作充值提现时,应遵循几个底线原则 始终通过官网或官方App入口登录 不开启浏览器的自动保存密码功能 提现账户仅绑定本人常用银行卡或支付工具 遇到自称客服索要验证码一律拒绝。这些看似基础的行为,往往能避免绝大多数非技术型风险。

从监管与合规角度看,虽然不同地区对于世界杯外围平台的法律框架差异较大,但关于反洗钱 KYC知你的客户 反欺诈等方面的要求正在趋同。部分持有合规牌照的平台,会主动遵守资金来源审查与大额交易报告制度,对异常频繁、来源不明的充值提现进行上报,这不仅是法律义务,也是对自身品牌的保护。对用户来说,如果平台在显眼位置展示其经营资质、牌照信息及监管机构,并能提供清晰可查的客服渠道和纠纷处理流程,那么在充值提现方面通常会相对稳妥一些。反之,如果网站连基本公司信息都遮遮掩掩,只在页面底部写着含糊的版权声明,则资金安全缺乏可靠保障。

综合来看,要在世界杯外围平台中实现充值提现流程的安全保障,离不开三层防线 平台的技术与制度防线 第三方机构与监管的外部防线 用户自我保护的主观防线。三者缺一不可。技术可以降低被攻击与被窃取的概率,制度能规范资金流转路径并提供追溯基础,监管与审计为平台行为设定边界,而用户自身的警觉与谨慎,则是最后一道锁。只有当这几重机制协同运转,用户才能在关注比赛本身的在充值与提现上保持相对安心,实现对资金与隐私的双重保护,在高频的投注与结算中减少不必要的安全焦虑。

欧洲杯百大球星 回顾历届欧洲杯最伟大的球员 引言:欧洲杯舞台上的不朽传奇 每逢欧洲杯,全球球迷的目光都会聚焦在这片足球的圣地上。从1960年首届赛事至今,欧洲杯不仅见证了无数经典对决,更孕育了一批又一
欧超推广公司声明:希望欧洲法院结束欧足联的垄断 前言:一场足球界的权力博弈引发关注 在足球世界中,权力与利益的博弈从未停歇。近日,欧超推广公司(European Super League Compan
在这个赛季的国际斯诺克赛场上 中国球迷真正等来了久违的畅快与振奋 一场场大比分的胜利接连上演 尤其是92-0 72-0 71-0这些零封局分 不仅是技术层面的碾压 更是一种气势上的宣告 中国斯诺克不再